◎ 科技日报记者 金凤 通讯员 郭原君

最新全球癌症数据显示,在中国457万的年癌症新发病例中,胃癌新发病例48万,占10.8%,位列前三。在胃癌高发的中国,幽门螺杆菌感染率高达50%,且抗生素耐药问题日益严重,导致根除率不断下降。

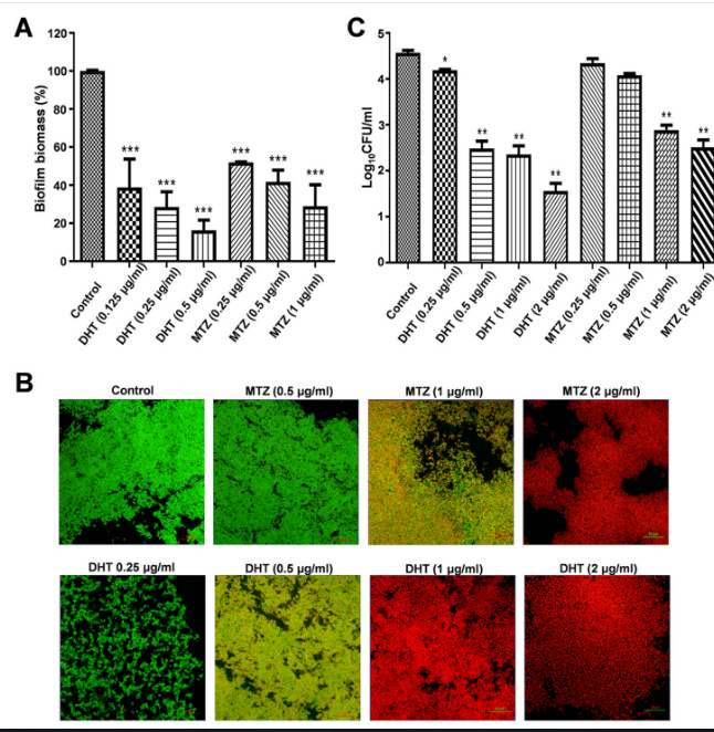
近日,南京医科大学基础医学院毕洪凯教授团队成功筛选获得新型抗耐药性幽门螺杆菌的候选药物—二氢丹参酮I。二氢丹参酮I具有高效快速杀灭幽门螺杆菌、抗幽门螺杆菌生物膜、安全以及不易耐药等优越特性,有望作为一个有前途的抗幽门螺杆菌候选药物进入临床前研究。该成果近日于国际抗菌药物权威期刊《抗微生物剂与化疗》(《AntimicrobialAgents and Chemotherapy》)在线发表。

幽门螺杆菌有了新克星:丹参提取物保“胃”表现不俗

3年前发现丹参新价值

在显微镜下长度只有2.5到4微米,宽度只有0.5到1微米“张牙舞爪”的螺旋形弯曲的细菌-幽门螺杆菌,不仅能够导致急慢性胃炎和胃、十二指肠溃疡及淋巴增生性胃淋巴瘤等疾病,同时还与胃癌和肠道外的肝癌、糖尿病有关。

含两种抗生素的三联和四联疗法是我国常使用的治疗方法,但传统的治疗方法,并不能将幽门螺杆菌“铲草除根”。

“传统疗法的首次治疗失败率约为10%,有的患者会产生腹泻或者胃肠道菌群紊乱。还有的对青霉素过敏,可以选择的抗生素就比较少。同时,长期使用抗生素会令细菌产生耐药性,使抗生素药效变差,完全不能达到根除的效果。”毕洪凯说:“细菌的耐药性也是可以相互传播的,细菌对某种抗生素耐药,同时也会对其他抗生素耐药,而且耐药性还可以在不同的细菌、人体正常菌群的细菌与致病菌之间,通过耐药基因相互传播,使细菌耐药性复杂化。”

幽门螺杆菌在抵抗敌军“入侵”时,还会狡猾的给自己形成一个“保护罩”,也就是生物膜,而生物膜对抗生素会有抵抗作用,导致耐药性增高,影响了治疗效果,降低根治率。

1994年,世界卫生组织将幽门螺杆菌归为I类致癌因子,因为它在胃癌发生发展中起着主导作用,而如何根除这个“健康杀手”?2017年上旬,毕洪凯团队通过初步实验有了突破口---丹参。

幽门螺杆菌有了新克星:丹参提取物保“胃”表现不俗