之后,研究团队发现,在复发性肝癌当中,肿瘤细胞狡猾得超乎意料。

肝癌领域研究取得重大突破 专家:肿瘤治疗已经进入免疫治疗时代

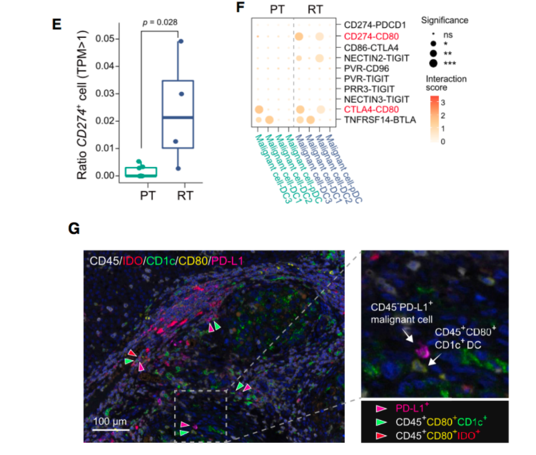
该项研究首次从细胞层面揭示复发肝癌当中肿瘤细胞与免疫细胞的精妙对战,让人忍不住感叹,肿瘤细胞不仅有强烈的求生欲,还有非常智慧的生存机制。单细胞测序技术为微观解读细胞的行为与免疫机制提供了全新的工具,使得我们能更好地了解复发肿瘤的免疫特性,从而有可能从肿瘤复发监控和用药方面更好地应对。

肝癌领域研究取得重大突破 专家:肿瘤治疗已经进入免疫治疗时代

中国科学院院士樊嘉教授表示,肿瘤治疗已经进入免疫治疗时代,研究从单细胞水平系统解析了肝癌原发和复发肿瘤的免疫微生态差异,揭示了早期复发肝癌特征性免疫图谱和免疫逃逸机制,为进一步提升肝癌免疫治疗的疗效和寻找有效肝癌复发转移防治新策略提供更多理论依据和实验证据,期盼发掘更多潜在治疗靶点,起到治疗上“1+1大于2”的效果。(总台央视记者 王殿甲)

(编辑 吴梦萱)