接着,在美国的蛊惑之下,联合国决议组织有着16个国家军队参与的“联合国军”(南朝鲜军队也受其指挥),战火烧到了鸭绿江边,新中国也被迫出兵,苏联也出动了部分空军参战。

于是,“谁是侵略者”又被朝鲜南方提了出来。

这是个很令联合国尴尬的问题:朝鲜南北双方都是内战一方,谈不上“侵略”;苏联没有武装力量在朝鲜,也谈不上侵略——或有武装人员参战,联合国既不敢也无法指认其“侵略”。如果这样指认,那就等于宣布联合国在与一个安理会常任理事国苏联进入战争状态,那差不多就等于宣布以“大国一致原则”而确立的安理会的解体——这差不多就等于宣布联合国解体。

美国有武装力量在朝鲜,却又不能指认自己是侵略者。

于是,联合国采用这样一种解决办法:

一、1951年1月31日,首先将朝鲜南方向安理会提出的“大韩民国遭受侵略之控诉”议案从议题中撤出——安理会是联合国唯一具有法定强制执行力的机构,它将议案撤出,意思就是它作不了把谁定义为“侵略者”这档事儿的主!

双石:朝鲜战争中,新中国怎就成了“唯一的侵略者”?

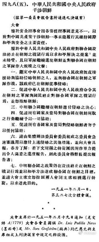
二、1951年2月1日,将一项名为“中华人民共和国中央人民政府干涉朝鲜”提案提交联合国大会通过,该提案“断定中华人民共和国中央人民政府既直接援助与协助侵略朝鲜之人,并与联合国在朝鲜之军队作战,该政府已在朝鲜从事侵略”——联合国大会决议是没有法定强制执行力的文件,说啥都没执行力,顶多有个道义高度。

双石:朝鲜战争中,新中国怎就成了“唯一的侵略者”?

这个逻辑非常荒谬:联合国指认不出“侵略朝鲜之人”,却将“协助侵略之人”戴上侵略的帽子!堪称联合国历史的一个奇怪而又荒谬的决议。

三、1951年5月18日,联合国大会又通过了一个名为“应付朝鲜侵略事件之其他办法”的决议,宣布对中华人民共和国这个“侵略者”采取“战争手段”以外的“其他办法的”决议:“应付朝鲜侵略事件之其他办法”,宣布:“对中华人民共和国中央人民政府及北朝鲜政权统治下之地域实行禁运军械、弹药、军用品、原子能材料、石油、具有战略价值之运输器材以及可用以制造军械、弹药军用品之物资。”

于是,朝鲜战争中,就出现了中国这个唯一的“侵略者”。