手术前参加锻炼的胰腺癌患者肿瘤组织中有显著更多的CD8+T细胞浸润量和GZMB表达,且CD8或GZMB表达水平高的患者的中位总生存期显著延长

这些结果表明,运动同样可在人胰腺癌患者中诱导肿瘤浸润CD8+T细胞增加,并增强其抗癌功能。

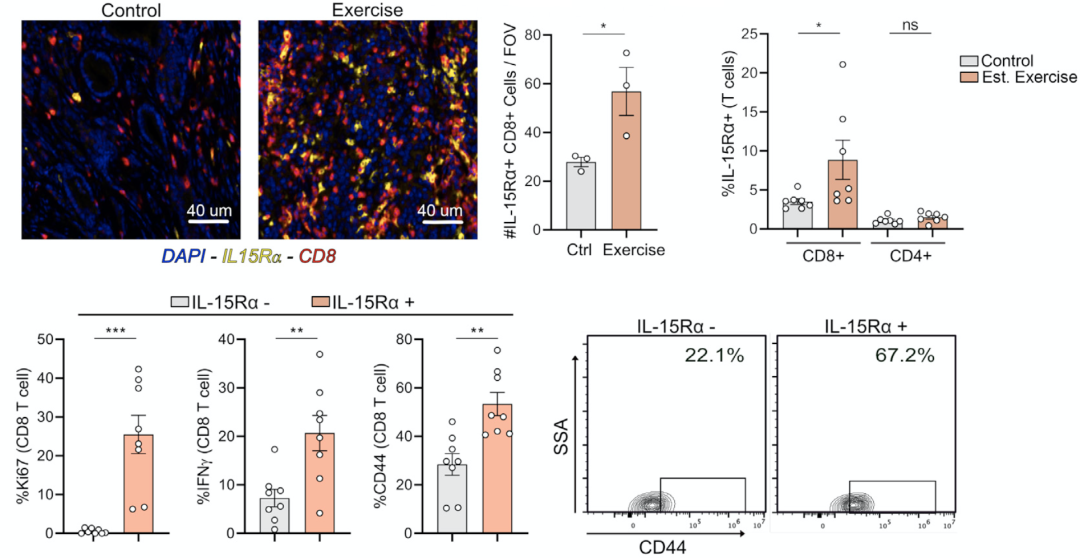
为了研究运动后小鼠CD8+T细胞激活的机制,研究人员重点研究了IL-6、IL-8和IL-15这三种介导运动后代谢和免疫反应的肌细胞因子,发现IL-15是运动后肿瘤浸润性CD8+T细胞增加的上游调节因子,运动后小鼠肿瘤组织中IL-15Rα+CD8+T细胞的比例和数量均显著增加。

《细胞》子刊:运动抗癌实锤!科学家证实,有氧运动可以激活特定抗癌免疫细胞,抑制胰腺癌生长丨临床大发现

IL-15是运动后肿瘤浸润性CD8+T细胞增加的上游调节因子

在小鼠体内阻断了IL-15信号后,运动所介导的IL-15Rα+CD8+T细胞浸润增加和抗肿瘤效果大大减弱,这证明了IL-15/IL15Rα轴具有在运动后促进抗肿瘤免疫方面的作用。

在临床研究中,胰腺癌患者对免疫检查点抑制剂治疗的反应不佳,而运动后CD8+T细胞被激活,这意味着运动很有可能可以增强免疫检查点抑制剂治疗的疗效。

结果不出所料,在模式小鼠身上,研究人员发现运动和PD-1抑制剂的联合比PD-1抑制剂单一疗法更有效地抑制了肿瘤的生长,显示出运动疗法对胰腺癌PD-1抑制剂治疗的增敏作用。

《细胞》子刊:运动抗癌实锤!科学家证实,有氧运动可以激活特定抗癌免疫细胞,抑制胰腺癌生长丨临床大发现

运动疗法对胰腺癌抗PD-1治疗的增敏作用

既然IL-15/IL-15R是介导胰腺癌中运动后激活免疫系统和抗癌作用的关键,那么直接使用IL-15轴的激动剂(NIZ985,IL-15和IL-15Rα的异源二聚体)是否也可起到同样的作用呢?

研究结果发现,对胰腺癌小鼠使用NIZ985后,同样可增加肿瘤中CD8+T细胞和GZMB+CD8+T细胞的数目,可显著延长胰腺癌小鼠的生存期(40%)。

且IL-15轴的激动剂与PD-1抑制剂的联合使用,相比于任何一种单一疗法,均更显著地抑制了小鼠胰腺癌的生长,显著延长了小鼠的生存时间。