那么当我国拥有了联合国或国标列出的所有工业大类和小类,是否就可以说明我们拥有了完整的工业体系呢?

首先,这个分类的颗粒度过大。

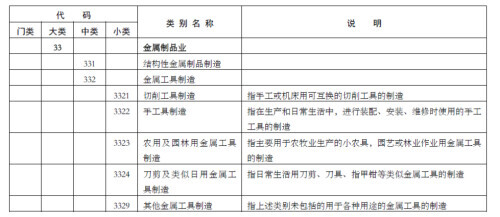
下图是我国的工业产业分类国标的示例,与联合国的分类标准大同小异,都是精确到4个级别。

我国国家标准的国民经济分类同样把制造业放在门类C中。

下表中节选了中国国标分类表中的部分条目,例如大类30为非金属矿物制品业,其中类307为陶瓷制品制造,第四级小类分类3071到3079为陶瓷制品下属的子类。从小类3071到3076分为为:建筑陶瓷制品制造,卫生陶瓷制品制造;特种陶瓷制品制造;日用陶瓷制品制造;陈设艺术陶瓷制造。不容易归类的统一划到小类3079其他陶瓷制品。

可见分类原则是先分大类,不容易归类的都划归到第9项其他。也就是说,第四级的所有子类都不会超过9个。

中国真的是全世界唯一拥有全工业体系的国家吗?

显然这些子类还可以进一步划分为更细的集合。

中国真的是全世界唯一拥有全工业体系的国家吗?

再比如二级分类(大类)中33是金属制品业,其下面的三级分类(种类)332金属工具制造中,3321切削工具制造就已经是该分类目录中第四级的最终分类了。然而,对于业内的从业者来说,这个分类实在是太粗糙了。

按照说明,3321分类指的是“手工或机床用可互换的切削工具的制造”,也就是把诸如手工钻头和机床钻头等切削工具都归为一类了。

但事实上,这两类产品几乎属于完全不同的世界:例如,手工钻头可以在普通的五金商店买到,而机床用的钻头生产商基本上都是2B的业务,价格也要远高于普通钻头。

更何况金属加工刀具不只钻头一种,仅机床用的基础刀具就包括车刀,铣刀,钻刀,磨轮,镗刀等不同的刀具;刀具的材料又有工具钢,硬质合金,立方氮化硼等等;如果要加工特别硬的金属就需要更硬的刀具,而我国军工航天制造中所需的高端刀具和刀具材料要靠大量进口。

现代加工中所使用的切割刀具也不只是用于切割的刀具本身,而是包括刀柄在内的一整套刀具系统。为了提高加工效率和加工精度,国外很多厂商在刀柄内部嵌入各种传感器,或者干脆开发一套新的功能模块。很多类似的工业产品在国内市场几乎是买不到的,因为当我们把这些工业产业进行更细化的划分后,我们会发现,很多工业技术和产品都是我们无法自给自足的。